What does "Send Archived item order Notification" mean?

What does "Send Archived item order Notification" mean?

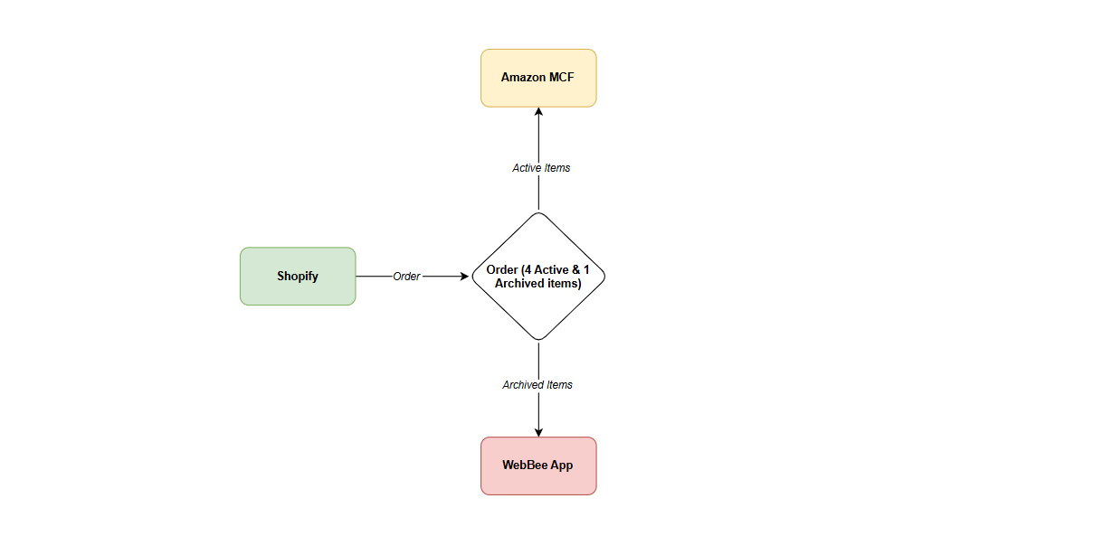
If an archived item is contained in any order, then the order will be created without that item on Amazon MCF, and you will get an email notification.
Select the checkbox to receive email notifications. Refer to the image attached below.

Archived SKU Notification

Example: if you place an order containing 5 items (4 active items & 1 archived item), then the 4 active items will sync to Amazon MCF, and that archived item will not go to Amazon MCF.



Please refer to the link below: What does it mean to archive an item? (webbeeglobal.com)

If you have any questions or suggestions, feel free to reach out to us at help@webbeeglobal.com.
    • Related Articles

    • Error: This order contains ARCHIVED item-SKU

      The reason why this or similar orders got rejected by Amazon This or similar orders contain SKUs that are archived in our app, as a result, our app didn't forward them to Amazon FBA for their fulfillment. How to fix this error Step 1: Activate the ...
    • Error Occurrence: Archived item in the Order no.

      Reason why ? Similar orders got rejected by Amazon FBA It seems that this order contains one or more Archived SKUs as a result, our app Amazon MCF by WebBee couldn't forward order to Amazon FBA for its fulfillment. How to fix order error ? Step 1: If ...
    • Error: Archived Item in the Order no:

      The reason why this or similar orders got rejected by Amazon It seems that this order contains 1 or more Archived SKUs as a result, our app couldn't forward this order to Amazon FBA for its fulfillment. How to fix this error Step 1: If you want to ...
    • How to Send Order Shipping Email Notification to Customer via our app?

      To Send Order Shipping Email Notification to Customer: There are following steps on same: Open the App > Click on Configuration > Go to App Settings By Default Value is "YES" with Shopify. however, can be selected Amazon or both also if required. ...
    • Archive an SKU/Item in Amazon MCF Shopify WebBee App.

      What Does It Mean to Archive an Item in WebBee? Archiving an item in WebBee Product Linking allows you to create split fulfillment. This is useful when you want to handle fulfillment manually in specific scenarios. Once you archive the item in the ...